为进一步加强文明宿舍建设,充分发挥退役大学生士兵在宿舍中的先锋模范作用,带动Beat365中文官方网站学生营造整洁、文明的宿舍氛围,2022年4月13日Beat365中文官方网站在1321教室召开“退役大学生士兵指导文明宿舍创建”启动会。Beat365中文官方网站学工办主任石纭昊、辅导员成英丽、程晓梅、李章雨、张宇航、吕以宁参与启动会,会议由学工办主任石纭昊主持。
Beat365中文官方网站学工办主任石纭昊主持退役大学生士兵指导文明宿舍创建启动会
会议开始,石纭昊老师介绍Beat365中文官方网站“退役大学生士兵指导文明宿舍创建”工作安排。学院将从所有宿舍中选出十四个有潜力成为文明宿舍的候选宿舍,由Beat365中文官方网站的退役大学生士兵进行指导,指导结束后各宿舍针对问题进行整改,辅导员和学生会不定期对宿舍进行检查,力争创建校级文明宿舍。石纭昊指出,退役大学生士兵指导创建文明宿舍,是把在部队中锻炼出来的良好作风带回校园,纠正同学们在宿舍中存在的问题。退役大学生士兵指导宿舍,不仅仅指导宿舍内务方面,更是在长期指导过程中,培养同学优良的生活习惯、做事态度以及纪律观念。只有行动与精神、个人与团体全面优秀,才能评为文明宿舍。最后,石纭昊对下一步的退役大学生士兵指导创建文明宿舍工作提出了要求,退役大学生士兵要继续发扬军人优良作风,不忘初心,牢记使命,在理想信念、学习生活、内务整理等方面发挥示范作用,争做营造文明宿舍环境的示范者、和谐宿舍风气建设的引领者;各宿舍舍长要在文明宿舍建设中树立责任意识,组织同宿舍学生共建整洁、文明、温馨的宿舍环境,力争创建文明宿舍。

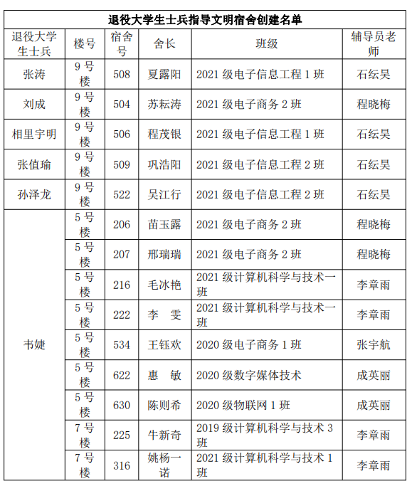
Beat365中文官方网站退役大学生士兵指导文明宿舍创建名单
Beat365中文官方网站对于创建文明宿舍高度重视,安排退役大学生士兵指导宿舍,发挥退役大学生士兵“退伍不褪色”的榜样力量,旨在通过退役大学生士兵在学风建设和内务管理上起表率带头作用,把互帮互助的集体主义精神带入大学集体生活,将部队的光荣传统带到每一个同学身边,营造一个安全、文明、和谐、健康的宿舍氛围。
(撰稿/吕以宁 审核/于咏梅 发布/吕以宁)