Beat365中文官方网站
通知公告
当前位置: 首页 >> 通知公告 >> 正文
Beat365中文官方网站2022届本科毕业论文(设计)工作安排
发布时间:2021-10-11 发布者: 浏览次数:

毕业论文(设计)是本科教学最重要的实践教学环节,Beat365中文官方网站2022届本科毕业论文(设计)的各项工作将在202110月~20226月期间完成,为更好地开展这一极为重要的实践环节,按照《Beat365中文官方网站本科生毕业论文工作流程》要求,现就2022届毕业论文(设计)相关工作布置如下,请各系(教研室)仔细阅读并认真执行。

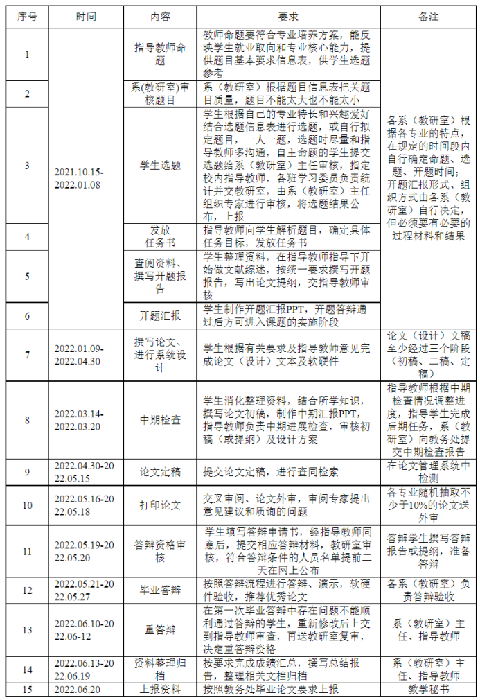
一、 时间安排

 

二、 题目要求

(一)命题:指导教师在拟定题目时,系(教研室)要严格把关,充分考虑应用型本科学生特点,突出应用性,避免内容空泛的论述性、描述性课题,基础研究题目比例不得大于20%,综述题目不得大于5%

(二)选题:学生既可在给定的毕业论文(设计)题目清单中选定,也可根据自己的工作岗位或工作企业的具体要求自行拟定,题目一般不超过20字,题目必须经系(教研室)审核同意;自拟题目的同学应自行联系校内指导教师并接受网络指导。原则上一人一题,如有特殊情况需两人或以上选择相同题目的,须经系(教研室)主任批准。若题目相同时,则在研究方法、问题侧重点等方面要有区别。

(三)变更:毕业论文(设计)题目确定后,不得随意更改,如确需变更,须经指导教师、教研室主任审核同意后,方可变更。

三、 毕业论文(设计)的过程要求

(一)毕业论文(设计)的指导分为当面指导和网络指导。在校内完成毕业论文(设计)的同学必须接受面对面指导至少每周集中一次;在企业完成毕业论文(设计)的同学可以通过网络工具接受网络指导每月至少一次,整个过程当面指导不少于三次。

(二)每位学生必须按照指导老师的要求在规定的时间与指导老师讨论,相互沟通毕业论文(设计)中的遇到的问题及改进方法等。是否准时参与讨论和接受指导,将作为毕业论文(设计)评分中工作态度与纪律的主要依据,表现较差者,不能参加正常答辩。除此之外,每位学生还应根据指导老师要求及时提交相关纸质材料、电子文档及软硬件。

(三)毕业论文(设计)期间的纪律要求与平时在校基本相同,请假经辅导员同意后还须经指导老师同意方可请假。

四、 毕业设计(论文)终稿要求

(一)毕业论文(设计)终稿必须按照系(教研室)提供的毕业论文(设计)模板(范例)的有关要求排版,指导教师审阅同意后打印三份,连同答辩申请表一起在答辩两周前提交教研室。

(二) 需要提交的各种表格中,需要签名的地方必须手写签名。

(三)答辩通过后,整理毕业论文工作过程的各种表格及文档,工程代码及实物,把电子版及纸质材料(含1本装订成册的论文文本)提交给指导教师存档,同时归还借用的实验室仪器设备及材料。

五、 毕业设计的答辩及成绩评定

(一) 所有学生必须参加毕业论文(设计)答辩;

(二)毕业论文(设计)成绩的评定标准按照学校有关规定执行。

(三)以下情况毕业论文(设计)以不及格论处:

1.毕业论文(设计)未达到规定要求;

2.未在规定的时间完成毕业论文(设计);

3.论文有抄袭现象。

 

 

 

Beat365中文官方网站

20221011

学院综合办公室:0915-3358021    学生工作办公室:0915-3358014   

教学科研办公室:0915-3358049    系主任办公室   :0915-3358018

地址:中国 陕西 安康 高新区安康大道Beat365中文官方网站新校区逸夫科技楼

邮编:725000                                 电子邮箱:aku_sie@aku.edu.cn



官方微信公众号

beat·365(中国)-官方网站 版权所有
Copyright 2020 陕ICP备 06001643号 地址:中国 陕西 安康市育才路92号 邮编:725000